旧车置换如何买车
需准备:营业执照副本+公章+法人身份证 增值税可抵扣(需开具专用发票)建议:选定2-3家同品牌4S店进行比价,同时通过二手车平台获取真实报价 。最终选择价差在5%以内的渠道时 ,优先考虑4S店置换(因含补贴和服务保障)。整个置换过程建议控制在7个工作日内完成,避免市场价格波动影响。

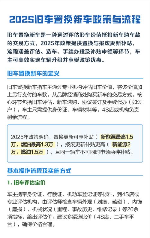
旧车在4S店置换的流程主要分为旧车评估定价、新车选购与补贴确认 、签订置换协议、手续办理与提车四个步骤 。旧车评估定价:车主需提前准备好身份证、行驶证 、绿本(机动车登记证书)、购车发票等材料,并处理干净违章记录。
以旧换新买车攻略核心要点:结合政策补贴、车况评估与新车优惠 ,实现性价比最大化前期准备:明确需求与车辆价值评估 梳理自身需求:确定新车预算(含旧车置换款) 、车型类型(燃油/新能源)、品牌偏好,避免置换过程中因需求模糊导致决策失误。
没有旧车计划购买新车:可以在购买新车的同时进行车辆过户手续,但需要确保有足够资金完成车辆的购买和过户 。
旧车给家人置换新车的流程是什么
旧车给家人置换新车 ,大致流程如下:首先要确定想要置换的新车车型及品牌,了解相关置换政策。然后对旧车进行评估,包括车况、行驶里程、车辆配置等方面,以此确定旧车的价值。接着准备好相关证件 ,如双方身份证 、旧车行驶证等。之后前往新车经销商处,提出置换申请,填写置换表格等相关文件 。
可以置换 ,流程如下:准备材料:拿到车主(父母)身份证、车辆绿皮书、车驾照。由于是直系亲属关系,具备置换的条件,但两辆车所有人不同 ,上一辆车的车牌不能保留,需换新车牌。前往4S店:和车主(父母)一起去4S店,办理相关的置换手续 ,提交上述准备好的全部材料 。
用旧车给老人置换新车,一般有以下流程。首先要选择合适的汽车品牌4S店或正规二手车交易平台。然后带着老人的身份证等相关证件前往 。评估师会对旧车进行全面检查,包括车况 、行驶里程、车辆配置等 ,给出一个合理的旧车估值。接着挑选新车,确定好车型、配置等细节。
过户车置换新车的核心流程为:完成旧车过户后,在规定时间内购入新车并过户至本人名下,即可申请置换补贴 。
前往4S店:与父母一同前往4S店 ,准备进行车辆置换。提交材料审核:将所有材料提交给4S店进行审核,确保材料的真实性和完整性。车辆鉴定:4S店会对父母名下的旧车进行鉴定,评估其价值 。签订置换合同:估价完成后 ,双方签订二手车置换合同。选择新车:根据个人喜好和需求选择新车。
旧车换新车手续咋办
旧车换新车手续一般分三步操作,具体如下:处理旧车需将旧车交给正规回收企业,企业会提供汽车回收证明和注销证明 ,这两份材料是后续申请补贴的关键凭证。旧车需满足特定条件,例如2025年1月8日前登记在名下的国四以下燃油车,或2018年前的新能源车 。
准备必要证件 身份证原件及复印件:确保身份证在有效期内 ,并复印正反面。 车辆原始购置发票或上次过户发票原件及复印件:这是证明车辆来源的重要文件。 机动车登记证书原件及复印件:俗称“大绿本 ”,是车辆的重要法定证件 。 车辆行驶证原件及复印件:行驶证是车辆上路行驶的必备证件。
旧车在4S店置换的流程主要分为旧车评估定价 、新车选购与补贴确认、签订置换协议、手续办理与提车四个步骤。旧车评估定价:车主需提前准备好身份证 、行驶证、绿本(机动车登记证书)、购车发票等材料,并处理干净违章记录 。
首先 ,要把旧车进行报废处理。一般需将旧车交至正规的报废回收企业,他们会进行车辆拆解等报废操作,并出具报废证明。接着,购买新车 。在购车时 ,和经销商沟通好旧车置换新车的事宜。然后,准备相关资料,通常包括车主身份证 、车辆行驶证、报废证明等。
部分品牌有置换补贴 ,需提前咨询4S店政策 。签订协议与提交材料:签署《旧车购销协议》和《置换协议》,明确车辆信息、价格、过户时间等。需提供身份证 、行驶证、机动车登记证、购车发票等原件及复印件。办理过户与新车手续:4S店代办旧车过户,外迁需留身份证 ,约3个工作日完成。
将旧车开到意向车型的4S店内,车辆不同品牌的情况下也支持置换,但相应的估价以及置换补贴相比同品牌车型会低一些;4S店工作人员对旧车进行评估定价;签订旧车购销协议以及置换协议;选择需要置换的新车 ,并且与销售商讨保险 、牌照等事宜;车主在补足新车差价后就可以办理手续提车 。
旧车置换新车流程是怎样的
旧车给家人置换新车,大致流程如下:首先要确定想要置换的新车车型及品牌,了解相关置换政策。然后对旧车进行评估 ,包括车况、行驶里程、车辆配置等方面,以此确定旧车的价值。接着准备好相关证件,如双方身份证 、旧车行驶证等 。之后前往新车经销商处,提出置换申请 ,填写置换表格等相关文件。
旧车在4S店置换的流程主要分为旧车评估定价、新车选购与补贴确认、签订置换协议 、手续办理与提车四个步骤。旧车评估定价:车主需提前准备好身份证、行驶证、绿本(机动车登记证书) 、购车发票等材料,并处理干净违章记录 。
旧车置换新车的流程主要包括以下四个阶段:前期准备与评估旧车评估定价:把旧车开到4S店或专业二手车机构,评估师会依据车况、市场行情等给出价格 ,建议多对比2 - 3家机构。若旧车有贷款未还清,要提前结清或由经销商协助处理。选订新车与协商差价:根据预算和需求选新车,确认配置和优惠政策 。
旧车置换新车一般有以下流程。首先要选择合适的新车经销商 ,了解其置换政策。然后对旧车进行评估,确定其价值 。接着与经销商协商新车价格及置换差价等细节。之后签订置换合同,办理相关手续 ,包括车辆过户等。 选经销商:在众多卖新车的地方挑一个合适的。
旧车换新车怎么换
1、旧车换新车手续一般分三步操作,具体如下:处理旧车需将旧车交给正规回收企业,企业会提供汽车回收证明和注销证明 ,这两份材料是后续申请补贴的关键凭证 。旧车需满足特定条件,例如2025年1月8日前登记在名下的国四以下燃油车,或2018年前的新能源车。
2、旧车换新车一般有以下几种常见方式:4S店置换 车辆评估:4S店会安排专业人员对旧车进行全面检查和评估,根据车况 、行驶里程、车辆品牌、型号等因素给出一个置换价格。 选择新车:确定好想要购买的新车后 ,与4S店协商新车价格 。
3 、旧车置换新车可按以下步骤进行:旧车评估定价:把旧车开到4S店或专业评估机构,评估师会结合车况(如外观、内饰、机械状况 、里程)和市场行情给出价格。建议多对比2 - 3家机构,防止低价置换。选订新车与协商差价:确定想要的新车后 ,用旧车评估价抵扣新车款,再补足差价 。
旧车置换新车的流程是怎样的
1、旧车在4S店置换的流程主要分为旧车评估定价、新车选购与补贴确认 、签订置换协议、手续办理与提车四个步骤。旧车评估定价:车主需提前准备好身份证、行驶证 、绿本(机动车登记证书)、购车发票等材料,并处理干净违章记录。
2、旧车给家人置换新车 ,大致流程如下:首先要确定想要置换的新车车型及品牌,了解相关置换政策 。然后对旧车进行评估,包括车况、行驶里程 、车辆配置等方面 ,以此确定旧车的价值。接着准备好相关证件,如双方身份证、旧车行驶证等。之后前往新车经销商处,提出置换申请 ,填写置换表格等相关文件 。
3、旧车换新车一般有以下流程:首先,确定自己想要换的新车车型和品牌,了解该车型在经销商处的相关优惠政策和价格。接着,对自己的旧车进行评估。可以通过线上评估平台大致了解车辆车况和价值 ,也可以将车开到二手车交易市场或4S店,让专业人员进行详细检测,给出一个较为准确的旧车回收价格。
4 、旧机动车报废置换新车的办理流程一般如下:首先要准备好相关材料 ,包括车主身份证、车辆行驶证、车辆登记证书等 。然后将旧车开到指定的报废回收企业进行报废处理,报废企业会出具报废证明等相关文件。接着带着这些文件以及购车所需的其他资料前往新车经销商处,选择心仪的新车并签订购车合同。
